- WPS如何查看历史记录 12-22 17:24
- WPS如何恢复默认设置 11-18 10:31
- WPS怎么开启屏幕提示 09-24 17:33
- wps文档怎么添加目录样式 08-12 17:54
- WPS文档如何设置分享权限 08-12 17:46
- 360安全卫士如何设置纯净模式 02-28 18:07
- 360安全卫士怎么进行系统备份与还原 02-28 18:03
- 360安全卫士异常感知系统怎么关闭 02-28 18:01
腾讯文档和WPS哪款软件更好用呢?这是很多办公用户经常会问的问题,这里就这两款软件,展开了一系列的分析对比,优势详细列举,希望可以帮助到大家!
落地:WPS AI先一步向社会全面开放
从轻文档到公测再到正式面向社会开放,WPS AI在落地速度上的确快上不少,如今WPS用户只需将软件升级到最新版本,即可在顶部工具栏最后侧看到“WPS AI”字样,对于想要体验该功能的用户而言,新建一个文本后,在文本界面输入“@AI”,系统即会提示用户“按Enter唤起WPS AI助手”,用户也可以直接点击鼠标右键,在弹出对话框中点击“WPS AI”唤起。
在文本创作界面,“WPS AI”分为“分析全文”与“阅读提问”两大功能模块,底部则是对话窗口,整体界面相对洁面。
腾讯文档AI助手功能目前则需要申请才有机会开启,通过申请后,用户在网页或者PC版腾讯文档中第一次使用智能助手,会有弹窗提示开启授权,接下来点击“智能文档”即可看到“召唤智能助手,体验畅快写作”的提示。
可能是测试的关系,目前腾讯文档在新建“在线文档”“在线幻灯片”等应用时未能见到“智能助手”按钮,而WPS则开始在表格、PPT等应用中加入AI助手,落地速度目前快于腾讯文档。
功能配置:腾讯文档AI更为丰富
相对聊天对话,AI办公助手在功能上具有明确的指向性。WPS AI开启后,AI会提供“内容生成”和“分析全文”两项让用户选择,后者主要让AI帮用户总结文章大意、提炼核心要点,而“内容生成”则是我们主要对比的功能。
点击WPS AI“内容生成”按钮后可以看到其给出用户一些提示,如“帮我写一份请假条”“帮我写一份放假的通知”等非常明确的内容生成指令。而腾讯文档AI则给出了更为详细的内容类别提示菜单,按照提示,用户可以让腾讯文档AI帮忙生成“待办清单”“方案报告”“周报”等内容,在功能选项的提供上,腾讯文档明显更多一些。
因此,我们在对比两款办公软件搭载AI助手功能时,分别选择了“广告文案”“方案报告”“请假条”和“代码编程”四个模块考核两款软件AI助手的实力。
写一篇广告文案,关于原产地橙子的,在甜度上可以对标褚橙。
写一篇方案报告,关于IT微公益活动的总结。
帮我写一份请假条,理由是回家探亲。
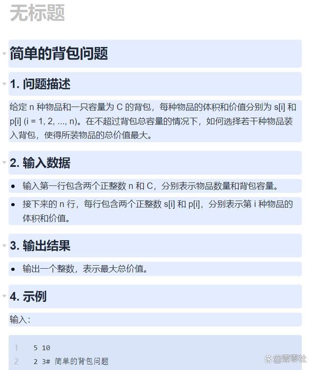
简单的背包问题。有 n种物品的体积分别为 s[1]s[2]. s[n],价值分别为 p[1]、p[2]、···、P[n],现有一只容量为 C的背包,在不超过背包总容量的情况下,如何在 n 种物品中选择若干种装入背包,使所装物品的总价值最大?程序要求先输入 n 和 c,然后输入 n 种物品的体积和价值,最后输出最大的总价值。
广告文案:腾讯文档AI略胜一筹
从需求信息来看,“写一篇广告文案,关于原产地橙子的,在甜度上可以对标褚橙。”本身给出的信息较少,明显需要强化“原产地”概念,而“褚橙”更多是为了快速拉抬品牌知名度。
从生成内容结果来看, 腾讯文档AI助手撰写的内容更适合传播,且开篇“品味自然之甜,尽享阳光滋味!”点明了品牌属性和特点,WPS AI在内容表述上多少有些生硬。
除了生成内容,两家AI助手均可对生成内容进行“续写”“润色”等操作,不过腾讯文档AI还提供了“校阅”“翻译”“总结”三个功能,不过以“润色-更加正式”为例,两个平台AI助手实际上也是根据已生成内容进行字词的优化,改变并不大,但这样的设计给予用户很大的想象空间。
方案报告:腾讯文档AI表现惊艳
相对广告文案,“写一篇方案报告,关于IT微公益活动的总结。”的指令更为模糊,但两个平台AI助手硬是在如此模糊的指令下完成了内容的生产,的确给笔者带来不小惊喜,但从生成内容属性来看,两个平台AI助手生成的内容只需要加上一些图片和文字描述优化,已经可以在极短的时间里生成一份PPT文件了,但细看会发现腾讯文档AI助手生成的内容在细节构成上更出色一些。
除了结构细节更强外,腾讯文档这边本身是在其“智能文档”的基础上进行操作,因此最小的操作单位被锁定到了“块”,用户可以选定任意一段文字进行排版样式、内容插入等操作,进而让整个文档变得丰富起来。
从生成内容结果来看,腾讯文档AI助手明显更好地适应“方案报告”这类内容生成,尤其是“块”编辑操作,让整体编辑变得非常灵活。
请假条:WPS AI更为规范
请假条本身属于“应用文”写作,按理说对于AI而言并不会有太大难度,但测试结果多少让笔者有些惊讶,WPS AI写出了条理逻辑非常清楚的请假条,但腾讯文档AI生成的请假条仿佛在撰写一份计划方案,从这里也可以看出两个平台AI助手在内容生成上的框架和思路。
代码编程:WPS AI更优
在代码编程的比拼上,我们选择了一道源自“信息学奥赛一本通”的题目,原本代码编程应用在通用AI大模型测试中都较容易通过,腾讯文档AI助手还给出了单独的“代码编程”功能指引,原本以为两个平台的比拼结果会非常难取舍,可谁能想到腾讯文档AI助手竟然给出了中文方案策划一般的程序。
反观WPS AI这边,不仅给出了C++代码,同时还可以根据用户需要给出Python代码,在“代码编程”应用上表现让人满意。
通过以上的对比测试我们发现,腾讯文档AI在处理策划方案、总结计划等内容时,最小单位为“块”的编辑界面设计加上AI助手,能够给予用户足够的灵活性,打造出自己想要的内容,但其生产的内容模式目前有一定的模板,以至于生成的“请假条”“代码编程”等内容明显不符合实际应用需要。而WPS AI虽在广告文案、方案策划上略逊于腾讯文档AI助手,但其综合表现更优一些。
82.31MB / 2026-02-28
146.50MB / 2026-02-28
4.05MB / 2026-02-28
216.05MB / 2026-02-28
2.23GB / 2026-02-28
151.73MB / 2026-02-28
9.86MB
2026-02-27
24.67MB
2026-02-27
19.51MB
2026-02-27
84.63MB
2026-02-27
33.04MB
2026-02-27
32.57MB
2026-02-27
84.55MB / 2025-09-30
248.80MB / 2026-02-07
2.79MB / 2025-10-16
63.90MB / 2025-12-09
1.90MB / 2025-09-07
210.99MB / 2025-06-09
374.16MB / 2025-10-26
京ICP备14006952号-1 京B2-20201630 京网文(2019)3652-335号 沪公网安备 31011202006753号违法和不良信息举报/未成年人举报:legal@3dmgame.com
CopyRight©2003-2018 违法和不良信息举报(021-54473036)400-105-5185 All Right Reserved