- Blender怎么安装ExtraObjects插件 12-17 12:06
- Blender怎么隐藏游标 12-17 11:35
- Blender怎么导入音乐 12-17 11:35
- Blender怎么查看版本信息 12-17 11:29
- Blender如何查看支持文档 12-17 11:27
- Blender怎么隐藏栅格 12-17 11:18
- Notepad++增量查找怎么使用 12-17 18:03
- Notepad++怎么取消自动备份 12-17 18:01
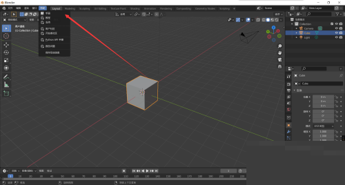
Blender是一款非常全面好用的三维图形制作的工具,其中还有很多小伙伴对于如何查看参考手册,还不是很清楚。本文为大家带来关于Blender查看参考手册的方法教程分享,快一起来看看吧!
1、双击进入软件,点击上方菜单栏中的"帮助"选项。
2、接着点击下方选项列表中的"手册"。
3、然后在弹出的窗口界面中即可查看到参考手册内容了。
20.08MB / 2025-12-17
39.96MB / 2025-12-17
5.09MB / 2025-12-17
4.58MB / 2025-12-17
105.13MB / 2025-12-17
122MB / 2025-12-17
125.12MB
2025-12-15
29.76MB
2025-12-15
1.85MB
2025-12-15
2.43MB
2025-12-15
25.66MB
2025-12-15
224.94MB
2025-12-15
84.55MB / 2025-09-30
248.80MB / 2025-07-09
2.79MB / 2025-10-16
63.90MB / 2025-12-09
1.90MB / 2025-09-07
210.99MB / 2025-06-09
374.16MB / 2025-10-26
京ICP备14006952号-1 京B2-20201630 京网文(2019)3652-335号 沪公网安备 31011202006753号违法和不良信息举报/未成年人举报:legal@3dmgame.com
CopyRight©2003-2018 违法和不良信息举报(021-54473036) All Right Reserved
